近日,中南民族大學生科院劉冰課題組在植物學頂級期刊NewPhytologist雜志發表題為“Ultraviolet attenuates centromere-mediated meiotic genome stability and alters gametophytic ploidy consistency in flowering plants”的研究論文。(原文鏈接:https://nph-onlinelibrary-wiley-com-s.webvpn.scuec.edu.cn/doi/epdf/10.1111/nph.19978)。中南民族大學生科院2022級研究生符慧琪為該論文第一作者,劉冰為通訊作者。根特大學Danny Geelen教授、復旦大學朱炎教授、海南大學李靖教授、中南民族大學余光輝教授、上海師范大學汪沖副教授以及浙江理工大學任梓銘副教授等參與了該項研究。Arp Schnittger教授、Elison B. Blancaflor教授、王應祥教授、嚴順平教授、劉宏濤教授、楊仲南教授、朱駿教授、樓悅教授、Gregory Copenhaver教授以及江華教授為本研究提供了相關研究材料。我校為論文第一單位。
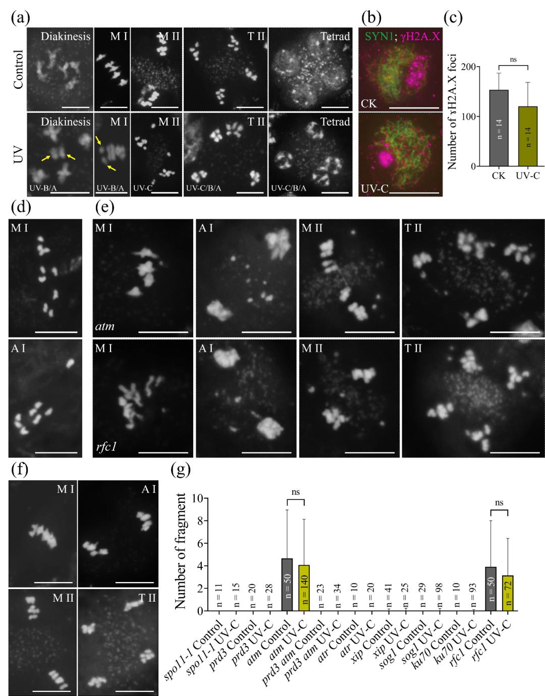
此項研究發現紫外光照射(UV-C、UV-B或UV-A)會誘導擬南芥形成二倍體或多倍體雄配子(圖1)。細胞遺傳學研究發現,UV通過誘導meiotic restitution導致減數第二次分裂末期單倍體染色體組或細胞核發生融合,最終形成二倍體或多倍體小孢子(圖2)。研究通過利用花粉特異性表達的fluorescent tagged lines (FTLs)證實UV誘導的非減數性小孢子中,大多數為同源染色體沒有發生分離,即first division restitution(FDR)型(圖2g和h)。進一步研究發現,UV干擾減數第二次分裂中期和后期紡錘體的正常構象,誘導紡錘體呈平行或三角形方向排布,從而導致減數第二次分裂末期染色體組之間無法形成細胞壁(圖3a;圖5;圖6)。通過在矮牽牛和水稻中的研究,證實UV誘導二倍體雄配子可能在開花植物中普遍存在。此外,研究證實UV誘導的meiotic restitution并非由于絨氈層的發育受到影響所導致,而很可能是由于染色體調控因子JASON的功能收到干擾,以及AtPS1基因的表達下調所致。值得注意的是,研究發現并證實UV-C不影響減數分裂細胞染色體上DNA雙鏈斷裂形成的數量,因而并不影響染色體的完整性,這一點與體細胞中的情況以及其他類型輻射的作用具有差異。然而,著絲粒特異性H3(CENH3)蛋白功能異常突變體cenh3在紫外光下表現顯著增加的姐妹染色單體提前分離現象,表明著絲粒在保護紫外光下植物減數分裂過程中姐妹染色單體凝聚的穩定性中發揮重要作用(圖3;圖4)。綜上,本研究揭示了紫外光能夠影響植物生殖細胞中著絲粒介導的基因組穩定性,以及干擾減數第二次分裂過程中紡錘體和成膜體的構象,從而影響雄配子基因組的倍性。這些發現暗示紫外光可能通過影響減數分裂從而在被子植物基因組進化和多倍化過程中發揮一定作用。當前極端氣候頻發,對生態環境和糧食安全造成了巨大威脅。因此,了解植物減數分裂響應和適應環境脅迫的分子遺傳機理對于深入揭示環境因素在植物配子形成和基因組進化過程中的作用及其機制具有重要意義;同時,對于抗逆作物種質創新具有重要的理論參考意義。
近年來,劉冰課題組(http://www.arameiosis-bl.cn/)聚焦植物減數分裂如何響應和適應環境脅迫(主要為高溫脅迫)這一科學問題,開展了一系列研究(Lei et al., 2020; Ning et al., 2021; Fu et al., 2022; Zhao et al., 2023)。目前,該課題組正在進一步深入研究植物減數分裂適應高溫脅迫的分子遺傳機制,以及紫外光影響植物減數分裂同源重組和cohesion穩定性的機制。此次研究成果得到了國家自然科學基金、湖北省自然科學基金以及武漢市知識創新專項等項目資助。

圖1 UV誘導擬南芥形成二倍體小孢子

圖2 UV誘導擬南芥發生非減數性減數分裂事件

圖3 UV不影響減數分裂基因組完整性,但誘導異常的染色體組/細胞核分布

圖4 UV干擾著絲粒介導的減數分裂細胞基因組穩定性

圖5 UV干擾減數第二次分裂紡錘體和成膜體的正常構象

圖6 UV干擾GFP標記的微管結合蛋白MAP65-3在四分體時期的亞細胞定位