近日,湖北省教育廳公布2020年湖北高校省級教學團隊名單, 156個教學團隊獲評2020年湖北高校省級教學團隊,154個基層教學組織獲評湖北高校優秀基層教學組織。我校共8個團隊成功入選。
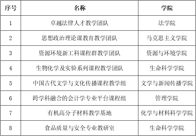
我校卓越法律人才教學團隊、思想政治理論課教育教學團隊、資源環境新工科課程群教學團隊、生物化學及實驗系列課程教學團隊入選省級教學團隊,中國古代文學與文化傳播課程教學組、跨學科融合的會計學專業平臺課程組、有機高分子材料教學基地和食品質量與安全專業教研室入選優秀基層教學組織。
學校長期立足本科教學,聚焦立德樹人,致力于打造一批優秀教學團隊和基層教學組織。圍繞新時代一流本科、一流專業和一流課程的建設目標,深化人才培養模式和教學手段方法的創新,促進教學研究和經驗交流,實施教書育人的“傳幫帶”工程,建設了一批政治素質過硬、業務能力精湛、育人水平高超、方法技術嫻熟的本科教學團隊。學校將繼續加強教師教學團隊建設,不斷完善激勵機制,加強管理、監督和考核,切實發揮優秀教師團隊的示范引領作用。
我校入選2020年度湖北高校省級教學團隊和優秀基層教學組織名單

(編輯:劉虹 來源:教務處)