根據《教育部關于印發<2024年全國碩士研究生招生工作管理規定〉的通知》(教學〔2023〕2號)《關于做好2024年全國碩士研究生復試錄取工作的通知》(教學司〔2024〕1號)《關于做好2024年湖北省碩士研究生復試錄取工作的通知》(鄂招辦〔2024〕6號)等文件精神,在確保安全性、公平性和科學性的基礎上,為平穩有序做好2024年碩士研究生復試錄取工作,結合我校和學院實際,特制定《中南民族大學教育學院2024年碩士研究生復試錄取方案及實施細則》。
一、基本原則
(一)以鑄牢中華民族共同體意識為主線,落實立德樹人根本任務,堅持“按需招生、全面衡量、擇優錄取、寧缺毋濫”的原則。
(二)做到政策透明、流程規范、監督機制健全,維護考生合法權益。
(三)堅持能力與知識考核并重,著力加強對考生創新能力和專業素養的考查;注重考生的一貫表現,既重視初試成績,也重視既往學業和潛在能力素質。
二、管理機構及其職責
(一)學院成立研究生招生工作領導小組,負責領導、組織復試、錄取工作。小組成員由學院黨委書記、院長、分管副院長、紀委書記、學科(專業)負責人等組成。
(二)招生工作領導小組負責指導學院各專業成立專業復試小組,監督協助開展復試工作。
(三)招生工作領導小組負責組織委派政治素質好、為人正派、英語水平高的教師組成外語水平測試小組,開展外語水平測試工作。
三、復試工作
根據上級有關文件精神,經綜合研判,決定采取現場復試方式進行復試【校外考生憑準考證入?!?/strong>。
(一)復試程序
1.確定復試名單
參照學院總體生源情況以及各專業(方向)需求,復試實行差額復試,復試比為1:1.5。合格生源比例不足的,按實際合格生源數組織復試。經學院招生工作領導小組研究決定,將學院各學位點專業(方向)招生指標和復試分數線公示如下:
2024年教育學院碩士研究生復試分數線

復試名單確定后,學院將以電話或者短信方式通知每位參加復試的人員。復試人員可加QQ群::300873608,請備注姓名及專業。
2.資格審查
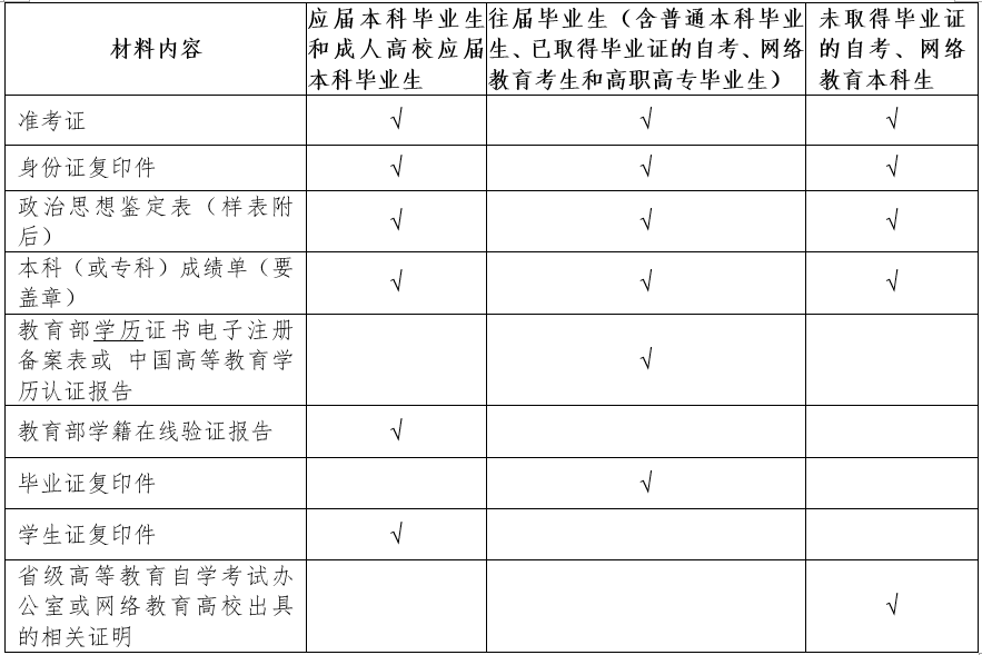
考生須按時提交準考證、身份證和畢業證書(2024年的應屆本科畢業生提供學生證)等相關材料復印件。學院在復試之前,對考生的報名資格進行嚴格審查,仔細核對。學院積極運用“人臉識別”“人證識別”等技術,并通過綜合比對“報考庫”“學籍學歷庫”“人口信息庫”“考生考試誠信檔案庫”等措施,加強對考生身份的審查核驗,嚴防復試“替考”。對弄虛作假、不符合教育部報考規定者,不予復試。不同類別的復試考生須按照如下表格所列要求提交資格審查材料。

特別提示:對弄虛作假者,不論何時,一經查實,即按有關規定取消復試、錄取資格或學籍。未經資格審查或資格審查未通過的考生不予復試。所有被錄取的新生,入學時均須審查本科畢業證書,無法提供畢業證書者,取消入學資格。
3.加強考生誠信教育
考生須簽訂《誠信復試承諾書》,確保提交材料真實和復試過程誠信。
4.繳納復試費
按照湖北省物價局審批的標準,每位復試考生需繳納復試費100元。

復試費收款碼,僅支持支付寶掃碼付款。付款時務必填寫備注,格式:教育學院張×。
5.體檢
錄取考生入學時,須參加學校統一組織的體檢。體檢結果不符合錄取要求者,取消錄取資格。體檢具體事宜,新生入校后另行通知。
(二)復試的形式、內容及要求等
1.復試的形式
采用隨機選定考生次序、隨機確定導師組組成人員、隨機抽取復試試題的“三隨機”工作機制。
采取現場復試方式進行復試。
2.復試的內容及要求
復試分為專業筆試、綜合測試、外語水平測試。
(1)筆試
考試科目為《教育科學研究方法》(學術碩士),《課程與教學論》(專業碩士)。試卷滿分為100分,考試時間為120分鐘。
(2)綜合測試
綜合測試以面試方式進行,滿分為100分。
①綜合測試著重從以下幾個方面對考生進行考察:一是全面考核考生對本學科(專業)理論知識和應用技能掌握程度,利用所學理論發現、分析和解決問題的能力,對本學科發展動態的了解以及在本專業領域發展的潛力;二是思想政治素質和道德品質;三是本學科(專業)以外的學習、科研、社會實踐(學生工作、社團活動、志愿服務等)或實際工作表現等方面的情況;四是事業心、責任感、紀律性(遵紀守法)、協作性和心理健康情況;五是人文素養;六是舉止、表達和禮儀等。
②面試組成人員以專業(領域)為單位成立面試小組;人數較少的多個相近專業可合并進行;面試小組一般不少于5名教師(研究生導師不少于3人)。同一學科(專業)各復試小組的面試方式、時間、試題難度和成績評定標準統一。根據面試評分規則,面試小組成員現場獨立評分,面試過程全程錄音錄像。面試小組成員須在面試記錄單上簽字。
③綜合測試題目采用綜合性、開放性的能力型試題,由學院組織命制,專人保管,面試開始前隨機抽取。
(3)外語水平測試
外語水平測試內容為聽力及口語測試,外語水平測試滿分為100分。考生隨機抽取一篇不少于500個單詞的英語短文,考生閱讀后向測試小組翻譯文章主要內容,由測試小組教師隨機提出與文章相關的問題,綜合考查學生的閱讀、翻譯、聽力和口語水平。
綜合測試和外語水平測試時間一般不少于25分鐘。
(4)加試
以同等學力參加復試的考生(高職高專畢業生、本科結業生)還須加試2門與報考專業相關的本科主干課程(注:成人教育應屆本科畢業生及尚未取得本科畢業證書的自考和網絡教育考生,在復試中也須加試)。加試科目不得與初試科目相同,加試方式為筆試,考試時間為每科90分鐘,每科滿分為100分,60分及格。加試成績不及格者不予錄取。加試試題難易程度應嚴格按照本科教學大綱的要求掌握。
3.成績計算
(1)復試成績計算
綜合測試成績=各位面試教師成績之和÷面試教師人數
外語水平測試成績=各位測試教師成績之和÷測試教師人數
復試成績=筆試成績+綜合測試成績+外語水平測試成績。
復試成績滿分300分。
(2)總成績計算
復試成績占總成績的權重為30%。
總成績=初試成績×70%+[(復試成績÷3)×5]×30%
四、思想政治素質和品德考核
思想政治素質和品德考核是保證入學新生質量的重要工作環節,學院嚴格遵循實事求是的原則認真做好考核工作,仔細審查考生提交的《中南民族大學2024年招收碩士研究生考生政治思想鑒定表》。對于思想品德考核不合格者,不予錄取。
五、錄取
(一)錄取規則
1.復試成績低于180分,筆試或綜合測試成績低于60分,為復試不合格,不予錄取。
2.復試合格考生,根據本單位招生計劃、復試錄取辦法以及考生初試和復試成績、思想政治表現、身心健康狀況等擇優確定擬錄取名單。一志愿考生優先錄取。
(二)錄取其他要求
1.考生的民族成分以網報時填寫的為準,虛假及復試時更改的民族成分無效。
2.“骨干計劃”考生的錄取類別均為定向,非在職考生人事檔案轉入我校,在職考生人事檔案由定向單位保管。
3.在職考生與所在單位因報考研究生產生的問題由考生自行處理。若因上述問題使我校無法調取考生檔案或簽訂定向培養協議,造成考生不能復試或無法被錄取的后果,我校不承擔責任。
4.考生因資格審查不合格被取消錄取資格的,或因個人原因自愿放棄錄取資格的,所剩招生計劃按總成績排名依次遞補。
5.被錄取的新生如要求保留入學資格,需在5月10日之前由本人提出申請,經學院同意,研究生院批準,可以參加工作1或2年,再入校學習,逾期不再辦理。錄取為保留入學資格的考生,納入本單位當年的招生計劃。
六、復試工作具體時間安排
(一)報到及資格審查
1.時間:3月29日8:30-12:00
2.地點:15號樓729會議室
(二)筆試
1.學術碩士筆試科目:《教育科學研究方法》
專業碩士筆試科目:《課程與教學論》
2.時 間:3月29日14:30-16:30
3.地 點:教育學——15號樓410
小學教育、心理健康教育、現代教育技術——15號樓411
(三)加試
1.考試科目:《教育史》《教育心理學》
2.時 間:3月29日下午17:30-20:30
3.地 點:15號樓416
(四)綜合測試
1.學術碩士專業綜合面試
時 間:3月30日8:30-17:00
地 點:教育學——15號樓315
2.專業碩士專業綜合面試
時 間:3月30日8:30-17:00
地 點:小學教育第一組——15號樓310
小學教育第二組——15號樓312
心理健康教育——15號樓308
現代教育技術——15號樓306
(五)外語水平測試
1.學術碩士專業組
時 間:3月30日8:30-17:00
地 點: 15號樓313
2. 小學教育專業組
時 間:3月30日8:30-17:00
地 點:15號樓311
3. 心理健康教育專業組、現代教育技術專業組
時 間:3月30日8:30-17:00
地 點:15號樓307
七、監督
為維護廣大考生的合法權益,維護復試錄取工作的權威性和嚴肅性,維護學校和學院的聲譽,學院歡迎廣大考生咨詢監督。
咨詢:尹老師 027-67843215
監督:李老師 027-67841047
八、附則
(一)本辦法由中南民族大學教育學院負責解釋。
(二)未盡事宜以教育部、湖北省、學校相關招生文件為準。
中南民族大學教育學院
二〇二四年三月二十四日
附件1:中南民族大學2024年碩士研究生招生復試考生誠信承諾書
附件2:中南民族大學2024年招收碩士研究生考生政治思想鑒定表
附件3:中南民族大學教育學院2024碩士研究生復試名單公示(第一批)